尊龙网址登录官网

当前位置: 首页 产品中心>LED照明驱动芯片>调光>DC-DC PWM调光
简述
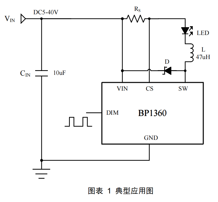
BP1360 是一款驱动高亮度 LED 的降压恒流驱动芯片,BP1360 外部采用极少的元器件,为 MR16 LED灯杯、LED 舞台灯、车载 LED 灯、太阳能 LED 灯和LED 路灯提供一个极高性价比的解决方案。BP1360输入电压范围从 5 伏到 40 伏,输出电流通过采样电阻设定,单颗 LED 最大输出电流可达 500 毫安BP1360 采用专利技术的恒流控制方法获得较高的恒流精度。
优势

    极少的外部元器件

    很宽的输入电压范围: 从 5V 到 40V

    LED 开路保护

    LED 短路保护

    过温保护

    最大输出 500mA 的电流

    复用 DIM 引脚进行 LED 模拟调光和 PWM 调光

    高达 97%的效率

    输出可调的恒流控制方法

应用领域
  • MR16/11 LED 射灯代替卤素灯
  • 车载 LED 灯
  • LED 舞台灯
  • 太阳能 LED 灯
  • LED 信号灯
  • LED 路灯
典型应用原理图
技术文档
文档类型 标题 类型 文件下载
规格书 BP1360 pdf 完整版
规格书 BP1360 pdf 简易版