当前位置: 首页 产品中心>LED照明驱动芯片>调光>DC-DC PWM调光
简述
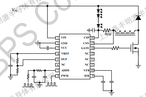
BP1389 是一款采用滞环控制的可深度调光的降压型 LED 恒流控制器,特别适合用于 80V 以下直流输入的 DALI调光、0-10V调光和 PWM 调光等 LED 恒流应用。 BP1389 的 ADIM 引脚可接受模拟调光信号,调光范围5%6-100%6。 BP1389 的 PWM 引脚接受 PWM 调光信号进行斩波调光。BP1389提供输出电压和输出电流反馈信号,使于 DAL调光应用中实现更为复杂的控制。
优势

    输入电压可达 80V

    独立的 ADIM 和 PWM 双调光接口,ADIM 调光范围

    5%6~100%,综合调光深度低至 0.1%

    适合宽输出电压范围

    滞环控制模式,恒流精度≤±3%

    6调光全程启动速度快

    高精度 5V 基准电压

    最大工作频率 1MHZ

应用领域
  • DALI 调光、0-10V 调光、无线智能调光
  • LCD 背光照明
  • 可调光 LED 灯
典型应用原理图
封装
技术文档
文档类型 标题 类型 文件下载
规格书 BP1389 pdf 完整版