尊龙网址登录官网
搜索
登录
中文
英文
首页
产品中心
DC/DC电源管理芯片
多相数字控制器
智能集成功率器件
降压转换器POL
电子开关/热插拔控制
AC/DC电源管理芯片
非隔离电源
隔离电源
LED照明驱动芯片
非调光
调光
智能面板
电机控制与驱动芯片
电机驱动
MCU
应用
LED照明
智能照明
高性能灯具
通用光源
风扇灯
高性能计算应用
Server
DT
PC(NB/Desk PC/主板)
VGA
汽车电子
汽车风扇
车载水泵
车载压缩机控制
工业应用
两轮电动车
白色家电
电动工具
服务器风扇
消费电子
快充
清洁电器
小家电
高速风筒
服务与支持
销售网络
咨询服务
选型指南下载
投资者关系
信息披露
ESG报告
加入我们
社会招聘
校园招聘
实习生招聘
文化福利
晶星计划
关于我们
公司简介
新闻资讯
分子公司
云游晶丰
DC/DC电源管理芯片
多相数字控制器
智能集成功率器件
降压转换器POL
电子开关/热插拔控制
AC/DC电源管理芯片
非隔离电源
隔离电源
SSR光耦驱动
SSR磁耦驱动
SR同步整流
PSR
LED照明驱动芯片
非调光
AC/DC非隔离低PF
AC/DC非隔离高PF
AC/DC隔离低PF(驱动MOS)
AC/DC隔离低PF(驱动BJT)
AC/DC隔离高PF
线性恒流
线性去频闪
恒压恒流
Boost 恒压恒流
辅助电源
调光
非隔离 PWM调光
线性PWM调光
DC-DC PWM调光
开关调光调色
PWM调色温
0-10V调光
线性可控硅调光
开关可控硅调光
智能面板
单火线
电机控制与驱动芯片
电机驱动
MCU
当前位置:
首页
产品中心
>
LED照明驱动芯片
>
非调光
>
恒压恒流
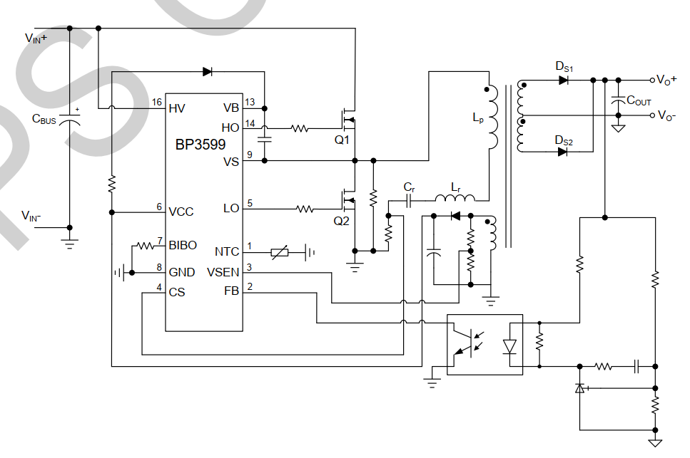
BP3599
样品申请
简述
优势
应用领域
典型应用原理图
封装
技术文档
相关文章
返回
简述
BP3599 是一款集成高压启动和供电的高性能 LLC 半桥谐振电路控制器。它通过产生 50%占空比的互补驱动波形来驱动 LLO半桥谐振变换器。BP3599 通过改变工作频率来调整输出电压或电流。LLC 半桥变换器具有很宽的感性工作区间,容易实现零电压开关(ZVS),可实现更高效率和低 EMI。 BP3599 集成防容性开关机制,能够有效避免在启动、输出短路或者输出过载状态下的容性开关, BP3599 也提供自动死区功能,避免进入硬开关,降低开关损耗,提升效率。 BP3599 内置了软启动功能,可有效减小在启动过程中的电流和电压过冲。
优势
高压启动和供电
50%对称占空比变频驱动,精准压控振荡器
原边恒流功能
软起动
容性模式保护
自动死区
可编程输入欠压保护
应用领域
LED 照明
AC-DC 适配器
典型应用原理图
封装
相关文章
高效赋能大功率电源:尊龙网址登录官网高性能LLC谐振半桥恒压方案
2025-08-08
咨询