• 尊龙网址登录官网

    当前位置: 首页 产品中心>LED照明驱动芯片>非调光>恒压恒流
    简述
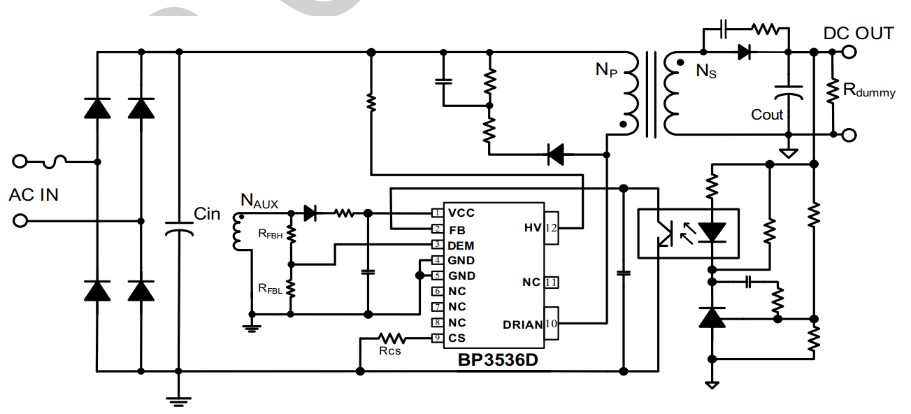
    BP3536D 是一款低功耗恒压恒流控制芯片。重载状态下芯片工作在电感电流临界连续模式,中载状态下芯片工作在电感电流断续导通模式,轻载状态下芯片工作间歇模式,适用于85Vac~265Vac 全范围输入电压的隔离电源。 BP3536D 芯片集成高压启动和供电电路,从辅助绕组给供电,能有效降低系统待机功耗。BP3536D重载采用准谐振控制,可提高系统效率,降低EMI。轻载采用间歇模式,降低系统噪声。副边反馈控制可改善输出动态性能。 BP3536D 具有多重保护功能,包括输出开路/短路保护、芯片供电欠压/过压保护、CS 开路保护、副边二极管短路保护、逐周期限流、过温保护等。
    优势

      低待机功耗

      接灯带负载斩波调光无闪烁

      全负载范围内低噪声

      集成高压启动和供电电路

      集成 700V 功率管

      PWM/PFM、准谐振多模式控制

      ±5%输出电流精度

    应用领域
    • 适配器电源
    • 小家电电源
    • 电机驱动电源
    • LED 驱动电源
    典型应用原理图
    封装