尊龙网址登录官网

当前位置: 首页 产品中心>LED照明驱动芯片>非调光>恒压恒流
简述
BP251X 是一款高精度恒压恒流控芯片,适月于 85Vac~265Vac 全范巨输入电压的非隔高电源,BP251X芯片采月狼有的电压电流控制技术,不需要环路补偿电容,即可实现优异的恒压恒流特性。极大的节约了系统成本和体积。
优势
    • 非隔离系统恒压恒流输出

    • PWM/PFM多模式控制

    • 待机功耗<200mW

    • ±5%输出电压/电流精度

    • 内置软启动

    • 输出开路保护

    • 输出短路保护

    • 芯片供电欠压/过压保护

    • 过温保护

    • 逐周期限流

    • 采用 SOP8 封装

应用领域
  • 非隔离电源
  • 辅助电源LED
  • 驱动电源
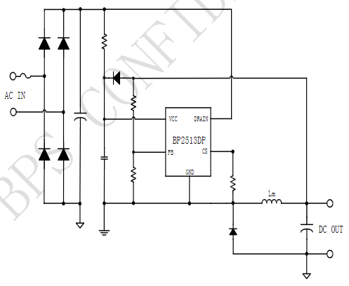
典型应用原理图
封装
技术文档
文档类型 标题 类型 文件下载
规格书 BP2516FP pdf 完整版