尊龙网址登录官网

当前位置: 首页 产品中心>LED照明驱动芯片>非调光>AC/DC隔离低PF(驱动MOS)
简述
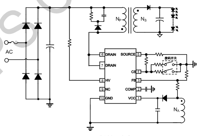
BP3332EB 是一款支持高效率设计的低 PF原边反馈 LED 恒流驱动器。BP3332EB内置700VMOSFET,适合搭配前级APFC升压电路,实现两级隔离无频闪应用。 BP3332EB 的CS引脚支持通过拨码开关选择不同电阻进行输出电流设置。既可避免拨码开关流经大电流,延长使用寿命,也可避免功率回路走线过长,提高恒流精度。 BP3332EB 内置精确的导通时间限制和过流保护功能,在输入电压下降的时候可以有效限制电感电流上升,防止电感饱和:提升系统可靠性。
优势

    内置 700V MOSFET,支持高效率应用

    内置高压启动,启动速度快

    高精度电流参考(+/-3%)

    优秀的负载调整率

    临界导通模式,EMC优化

    低工作电流

应用领域
  • LED 筒灯
  • LED 面板灯
典型应用原理图
封装
技术文档
文档类型 标题 类型 文件下载
规格书 BP3332EB pdf 完整版