当前位置: 首页 产品中心>LED照明驱动芯片>非调光>AC/DC隔离低PF(驱动MOS)
简述
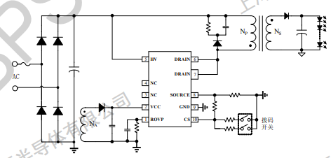
BP3182ED 是一款高精度的两绕组、低 PF 原边反馈恒流驱动器。BP3182ED 内置 700V MOSFET,适合搭配前级 APFC 升压电路,实现两级隔离无频闪应用。 BP3182ED 芯片采用差分采样检测输出电压和退磁信号,可以实现两绕组隔离应用(VCC 独立电源供电),同时确保优异的OVP 精度。 BP3182ED 的CS引脚支持通过拨码开关选择不同电阻进行输出电流设置。既可避免拨码开关流经大电流,延长使用寿命,也可避免功率回路走线过长,提高恒流精度。 BP3182ED 芯片采用先进的原边恒流控制技术,不需要副边反馈回路和环路补偿电容,即可实现优异的恒流特性,极大的节约了系统成本和体积。内置 MOSFET,易于 PCB 设计。
优势

    内置高压启动和供电,启动速度快

    内置 700V MOSFET

    高精度电流参考

    低工作电流

    高精度空载电压基准

    优异的负载调整率和线性调整率

    临界连续导通模式和准谐振模式,EMC优化

    VCC欠压锁定

应用领域
  • LED 面板灯
  • LED 简灯
典型应用原理图
封装
技术文档
文档类型 标题 类型 文件下载
规格书 BP3182ED pdf 完整版