当前位置: 首页 产品中心>AC/DC电源管理芯片>隔离电源>SSR磁耦驱动>SSR磁耦驱动-副边
简述
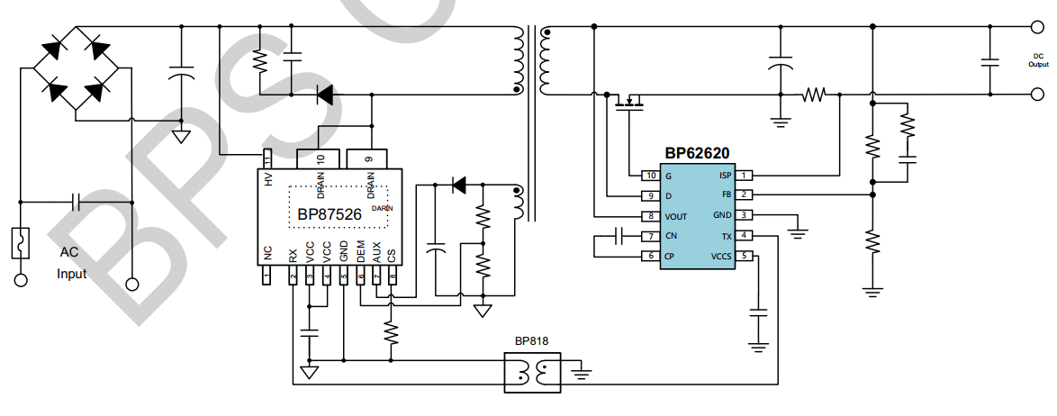
BP62620 是一款应用于 AC/DC 反激变换器中的副边控制器,结合磁耦隔离器和配对的原边控制芯片,实现副边主控,提供高性能的快充整体解决方案。 BP62620 采用 Adaptive COT控制方式,具有超快的动态响应速度,同时还有稳定性好,无需环路补偿的优点。使用磁耦通信静态工作电流小,可实现超低的待机功耗。BP62620提供1.25 V精准的电压基准,可满足快充 3.3V输出电压要求。
优势

    副边的高精度恒压、恒流和恒功率控制

    1.25V 基准电压

    Adaptive COT控制,无需环路补偿

    超快动态响应

    磁耦通讯,待机功耗小

    集成同步整流管的控制和驱动

应用领域
  • 高效率反激式 AC/DC 适配器
  • USB PD/QC/可编程 AC/DC 充电器
  • AC/DC 辅助电源
典型应用原理图
封装
技术文档
文档类型 标题 类型 文件下载
规格书 BP62620 pdf 完整版