尊龙网址登录官网

简述
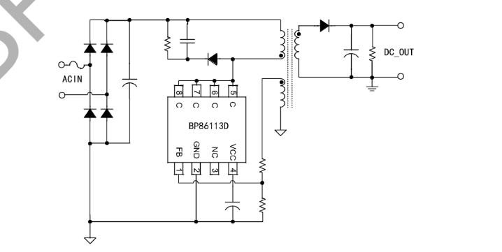
BP86113D采用原边反馈控制恒压、恒流反激变换器芯片。BP86113D采用DCM控制方式,通过检测辅助绕组的去磁实现开关管的谷底开通,减小开关损耗和EMI。 BP86113D通过高压自供电给VCC充电,无需外部启动电阻同时源极开关结构可以实现VCC自供电,无需辅助供电,便于宽输出电压的应用。BP86113D采用镜像电流采样技术,可以省去原边CS电阻,节省了外围成本和体积,同时提高了系统可靠性。恒压模式下,BP86113D提供了输出线压降补偿功能,以获得较好的负载调整率。
优势

    原边 CV/CC 控制,源极开关 BJT

    <75 mW 待机功耗

    内置高压启动

    VCC 自供电,无需辅助供电

    原边镜像电流采样,无需 CS 电阻

    输出线压降补偿,实现良好的负载调整率

应用领域
  • 小家电辅助电源
典型应用原理图
封装
技术文档
文档类型 标题 类型 文件下载
规格书 BP86113D pdf 完整版