尊龙网址登录官网

    简述
    S7134C是一款高性能恒压恒流原边反馈控制器,适用于各种低功耗AC/DC充电器和适配器应用场合。该控制器采用原边反馈控制机制,无需光和TL431即可以实现高精度的电压输出。 S7134C具有多重的保护功能,包括输出开路、短路保护VCC过压保护,过温保护等。 S7134C采用SOP-8封装。
    优势

      ≤75mW待机功耗,满足六级能效要求

      准谐振工作机制,提高系统效率

      峰值电流渐变抖动改善EMI

      内置功率三极管

      恒压、恒流精度高

      输出线损补偿可调

      内置输入线电压补偿

      输出过压、短路保护

      VCC电压过压保护

      过温保护

    应用领域
    • 手机、无绳电话、PDA、MP3 和其它便携式设备等的适配器、充电器
    • LED驱动电源
    • 线性电压和 RCC开关电源升级换代
    • PC、TV等设备使用的辅助电源
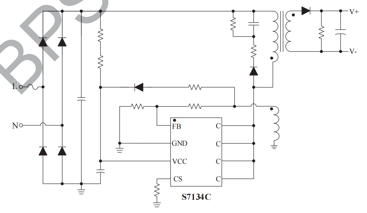
    典型应用原理图
    封装
    技术文档
    文档类型 标题 类型 文件下载
    规格书 S7134C pdf 简易版 完整版