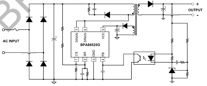
简述
BPA86525G 是一款高性能、高集成度、低待机功耗的开关电源驱动芯片,适用于全电压范围 85~265VAC 输入的反激式变换器应用。
BPA86525G 内部集成了800V高压MOSFET、高压启动恒流源等。芯片有多种控制模式:在重载时,工作在PFM 模式:在额定满载/中载时,可能工作在 PWM+PFM 模式;在轻载时,进入 Burst mode,降低待机功耗。芯片具有抖频功能以实现优异的 EMI性能。内置峰值电流补偿电路,可以使不同交流电压输入时的极限输出功率一致。内置软启动功能可以在上电过程中减小电流尖峰,防止变压器饱和,提高系统可靠性