• 尊龙网址登录官网

    当前位置: 首页 产品中心>AC/DC电源管理芯片>隔离电源>SSR光耦驱动
    简述
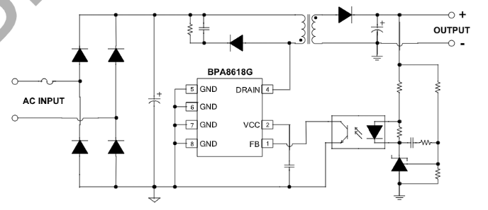
    BPA8618G 是一款高性能、高集成度、低待机功耗的开关电源驱动芯片,适用于全电压范围 85~265VAC 输入的反激式变换器应用。 BPA8618G 芯片内部集成了750V高压 MOSFET、高压启动和自供电电路、电流采样电路。采用简单的脉冲数控制,无需外部环路补偿电路,具有较高的环路带宽和快速的动态响应。采用 132kHz 的开关频率,能够有效地减小变压器体积,采用了频率调制技术以实现优异的 EMI性能。高集成度和优化的控制技术极大地减少了外围器件数量,节省了系统成本和体积,同时提高了可靠性。
    优势

      内部集成 750V 高压 MOSFET

      集成高压启动和自供电电路

      低待机功耗,<50mW@230VAC辅助绕组供电,<150mW@230VAC 高压自供电

      优异的动态响应速度,无输出过冲

      内置软启动功能

    应用领域
    • 家用电器辅助电源
    • PC 待机电源
    • 通信、工业控制辅助电源
    • 适配器、充电器
    典型应用原理图
    封装